
ПептидПептид — это молекула, состоящая из цепочки аминокислот, связанных между собой пептидными связями. Пептиды являются более короткими цепочками, чем белки, и обычно содержат от 2 до 50 аминокислот. Когда количество аминокислот в цепочке превышает 50, такие молекулы уже называются белками. Пептиды могут выполнять различные функции в организме, включая: Гормоны, Нейропептиды, Антибиотики, Антиоксиданты HGH 176-191 активно используется в период снижения веса, он обладает мощным жиросжигающим эффектом, благодаря чему его часто используют не только мужчины, но и женщины. Согласно исследованиям, HGH 176-191 превосходит по эффекту потери жира в 13 раз гормонГормоны — это биологически активные вещества, которые вырабатываются специализированными клетками или железами (например, эндокринными железами) и регулируют различные физиологические процессы в организме. Они действуют как химические сигналы, которые передаются через кровоток к органам и тканям, чтобы контролировать и координировать множество функций, таких как обмен веществ, рост и развитие, репродукция, настроение и многое другое. Примеры: Инсулин, Тестостерон, Эстроген, Адреналин роста. Часто пептид используется в сочетании с пептидами GHRP групп, в такой комбинации он дает еще более мощный эффект.
Давайте подробно разберем механизм работы пептида HGH 176-191.
Краткая суть
HGH 176-191 — это фрагмент молекулы человеческого гормона роста (HGH), а именно его часть с 191 по 176 аминокислоту. Его ключевая особенность в том, что он сохраняет жиросжигающие (липолитические) свойства полного гормона роста, но практически лишен его основных побочных эффектов, таких как рост органов (акромегалия), пролиферацияПролиферация — это процесс размножения клеток, приумножающий объём тканей. Она лежит в основе роста и дифференцировки тканей в процессе индивидуального развития, обеспечивает обновление клеток и внутриклеточных структур. Клеточная пролиферация - это процесс, посредством которого клетка растет и делится с образованием двух дочерних клеток клеток (риск опухолей) и сильное влияние на уровень сахара в крови.
Это делает его крайне популярным в качестве средства для целенаправленного сжигания жира.
Детальный механизм действия: пошагово
Механизм работы HGH 176-191 можно описать как «прицельный липолиз».
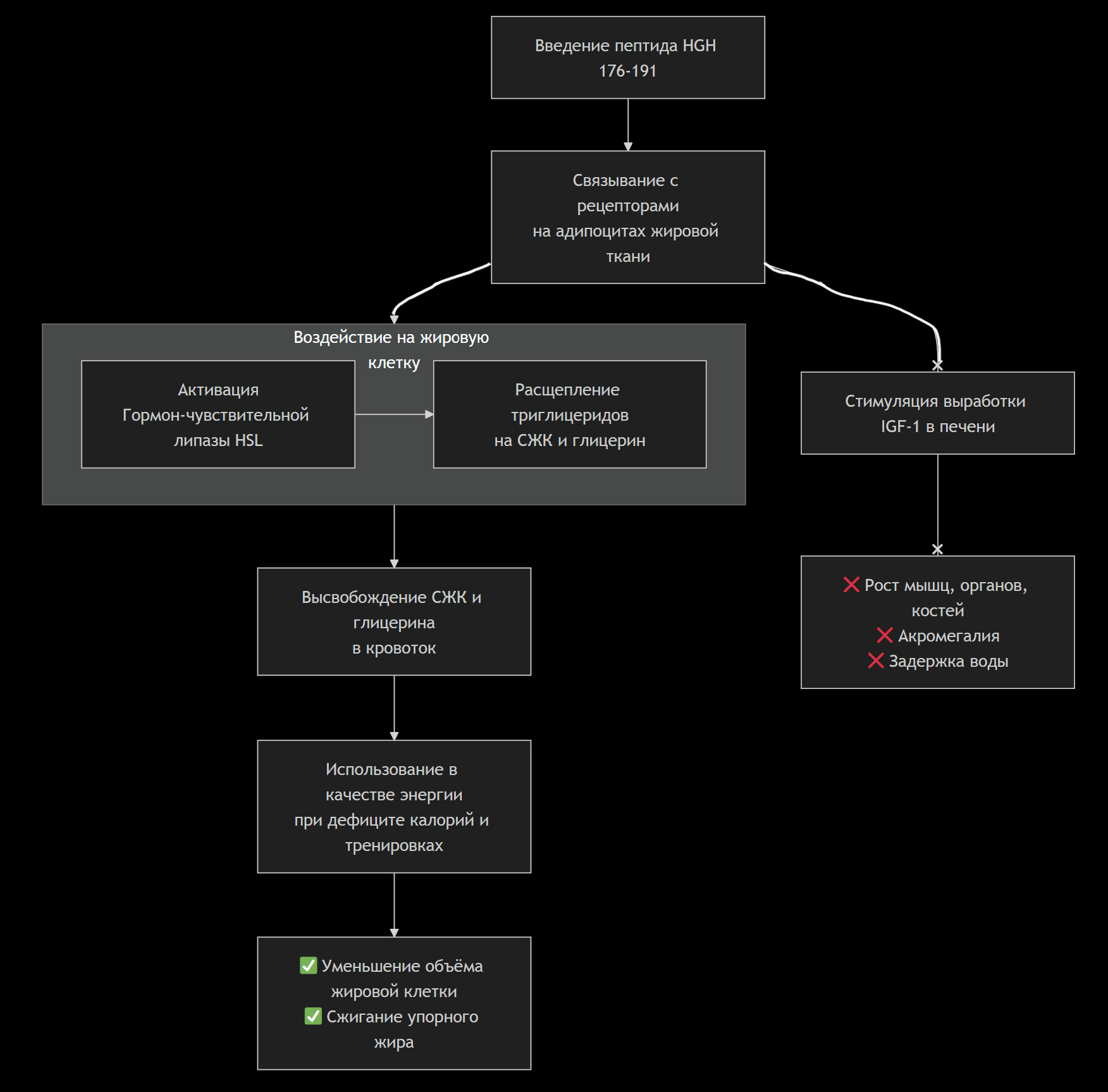
1. Селективное связывание с рецепторами жировых клеток
- Мишень: Адипоциты (жировые клетки), особенно в абдоминальной области и вокруг внутренних органов (висцеральный жир).
- Полный гормон роста (HGH) связывается с рецепторами по всему телу (в печени, мышцах, костях, хрящах), что и вызывает широкий спектр как желаемых, так и нежелательных эффектов.
- HGH 176-191, будучи всего лишь фрагментом, имеет сродство в основном к рецепторам на поверхности адипоцитов. Он не активирует рецепторы в других тканях так эффективно, как это делает цельный HGH.
2. Имитация действия естественного гормона роста
- Связываясь с рецепторами на адипоцитах, пептид посылает сигнал, идентичный сигналу от естественного гормона роста.
- Этот сигнал активирует внутриклеточный фермент гормон-чувствительную липазу (HSL).
3. Активация липолиза (расщепления жира)
- Гормон-чувствительная липаза (HSL) — это ключевой фермент, запускающий процесс липолиза.
- Активированная HSL расщепляет триглицериды (триглицериды — основная форма хранения жира) внутри адипоцита на составляющие: свободные жирные кислоты (FFA) и глицерин.
- Результат: Жировая клетка «опустошает» свои запасы, выпуская FFA и глицерин в кровоток.
4. Подавление липогенеза (накопления жира)
- Помимо активации липолиза, HGH 176-191 также затрудняет обратный процесс — накопление нового жира.
- Он усиливает инсулинорезистентность только в жировой ткани. Это означает, что адипоциты становятся менее восприимчивыми к сигналу инсулина, который командует им захватывать глюкозу и жирные кислоты из крови и запасать их.
- Таким образом, пептид работает по двум фронтам: заставляет тело высвобождать уже существующий жир и мешает ему откладывать новый.
5. Утилизация высвобожденной энергии
- Свободные жирные кислоты (FFA), попавшие в кровь, используются мышцами и другими тканями в качестве источника энергии.
- Для того чтобы этот процесс был максимально эффективным, крайне важна физическая активность (особенно кардио тренировки в умеренном темпе) и дефицит калорий.
- Если вы ведете малоподвижный образ жизни и потребляете избыток калорий, высвобожденные FFA просто циркулируют в крови и могут снова отложиться в жир.
6. Отсутствие значительного влияния на IGF-1 и рост клеток
- Это главное отличие от полного гормона роста.
- Анаболические и ростовые эффекты HGH (рост мышц, костей, органов) опосредованы не напрямую, а через инсулиноподобный фактор роста-1 (IGF-1), который вырабатывается в печени в ответ на сигнал HGH.
- Фрагмент 176-191 не стимулирует выработку IGF-1 в печени. Поэтому он не вызывает:
- Роста мышечной массы (как от HGH)
- Утолщения костей и хрящей
- Увеличения внутренних органов (акромегалия)
- Пролиферации клеток (потенциальный риск опухолей)
- Сильной задержки жидкости
Визуализация механизма
Почему он считается «умным» жиросжигателем?
- Прицельность: Действует преимущественно на рецепторы жировой ткани.
- Селективность: Запускает процесс жиросжигания, но не запускает процессы роста.
- Безопасность: Профиль побочных эффектов значительно мягче, чем у полного HGH.
- Эффективность против упорного жира: Особенно хорошо работает с абдоминальным и висцеральным жиром, который часто устойчив к диетам и кардио.
Важные нюансы применения
- Не гормон роста: Это пептид, фрагмент гормона. Он не заменяет полноценный курс HGH для набора массы.
- Не волшебная таблетка: Его работа зависит от диеты и тренировок. Без дефицита калорий и аэробной активности высвобожденным жирным кислотам некуда деться.
- Частота инъекций: Короткий период полувыведения (около 30 минут) требует частых инъекций (обычно 2-3 раза в день, чаще всего натощак и перед кардиотренировкой).
- Побочные эффекты: Встречаются редко и обычно связаны с местными реакциями (краснота, зуд в месте инъекции) или с временным повышением уровня сахара в крови при высоких дозах.
Итог
HGH 176-191 работает как «ключ», который избирательно открывает «замки» на жировых клетках, заставляя их расщеплять и высвобождать жир, одновременно затрудняя его новое накопление. Его механизм имитирует естественный процесс жиросжигания, который запускается при голоде или физической нагрузке, но делает это более интенсивно и целенаправленно, без системного воздействия на рост других тканей.
